开云手机登录入口
领导信箱
企业白名单
首页
开云手机登录入口
集团简介
组织架构
所属单位
政务公开
农机购置补贴信息公开专栏
皖垦“视”界
皖垦新闻
垦区要闻
现代农业
产业动态
媒体聚焦
开放合作
党建引领
开云手机登录入口
专题栏目
开云手机登录入口:深入贯彻中央八项规定精神学习教育
学习贯彻党的二十届三中全会精神
党纪学习教育专栏
开云手机登录入口:牢记嘱托 感恩奋进
学习贯彻党的二十大精神
通知公告
通知公告
信息公开
企业信息
经济信息
三重一大事项
社会责任履行
整改落实情况
企业党建
有关部门规定的其他事项
信息公开制度
开云手机登录入口:各级子企业信息公开
首页
开云手机登录入口
+
-
集团简介
组织架构
所属单位
政务公开
开云手机登录入口:农机购置补贴信息公开专栏
皖垦“视”界
皖垦新闻
+
-
垦区要闻
现代农业
产业动态
媒体聚焦
开放合作
党建引领
开云手机登录入口
专题栏目
+
-
开云手机登录入口:深入贯彻中央八项规定精神学习教育
学习贯彻党的二十届三中全会精神
党纪学习教育专栏
牢记嘱托 感恩奋进
开云手机登录入口:学习贯彻党的二十大精神
主题教育
通知公告
+
-
通知公告
信息公开
+
-
企业信息
企业简介
机构领导
经济信息
经营情况
国有资产保值增值
财务状况
企业年度报告
三重一大事项
重大决策
人事任免
人事招聘
项目安排
招投标公告
大额资金运作
社会责任履行
整改落实情况
企业党建
开云手机登录入口:有关部门规定的其他事项
信息公开制度
开云手机登录入口:各级子企业信息公开
寿西湖农场公司
正阳关农场公司
淮南农场公司
水家湖农场公司
东风湖农场公司
焦岗湖农场公司
阜蒙农场公司
龙亢农场公司
方邱湖农场公司
潘村湖农场公司
大圹圩农场公司
白米山农场公司
夹沟农场公司
砀山果园场公司
华阳河农场公司
皖河农场公司
皖垦种业公司
皖垦茶业集团
通和集团
皖垦资本运营公司
农垦农产品公司
土地复垦公司
和安食品公司
省农服公司
江南茶海禽业公司
安禽禽业公司
垦健牧业公司
企务公开
安徽省农垦集团有限公司所属企业高层次人才招聘公告
开云手机登录入口:开云手机登录入口2025年农业生产社会化服务项目环节验收补助面积及资金的公示
开云手机登录入口:安徽省农垦集团有限公司所属企业公开招聘公告
开云手机登录入口2025年农业生产社会化服务项目环节验收补助面积及资金的公示
开云手机登录入口:开云手机登录入口2025年农业生产社会化服务项目环节验收补助面积及资金的公示
开云手机登录入口:安徽省农垦集团公开招聘公告
安徽省农垦集团所属企业公开招聘公告
开云手机登录入口2025年农业生产社会化服务项目环节验收补助面积及资金的公示
开云手机登录入口:安徽省农垦集团有限公司所属企业公开招聘公告
关于公布2025年度开云手机登录入口区域农机社会化服务中心和区域农业应急救灾中心名单的通知
开云手机登录入口
>
开云手机登录入口
>
政务公开
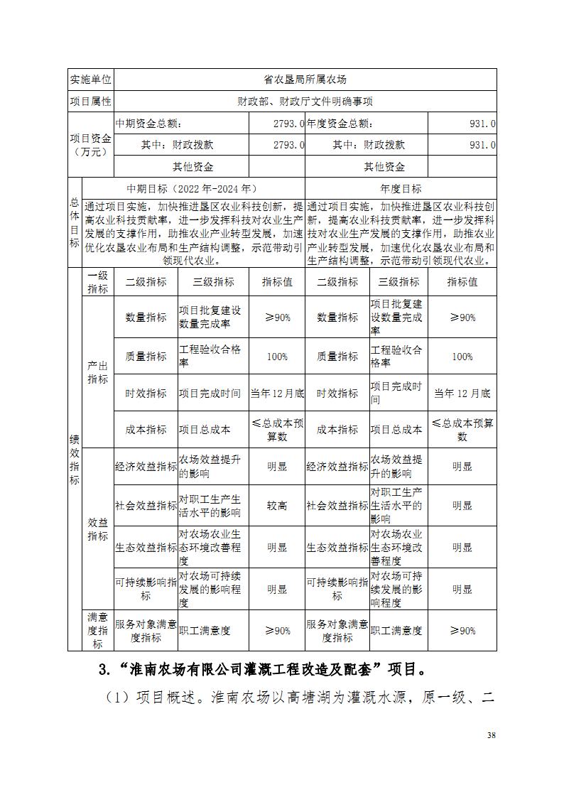
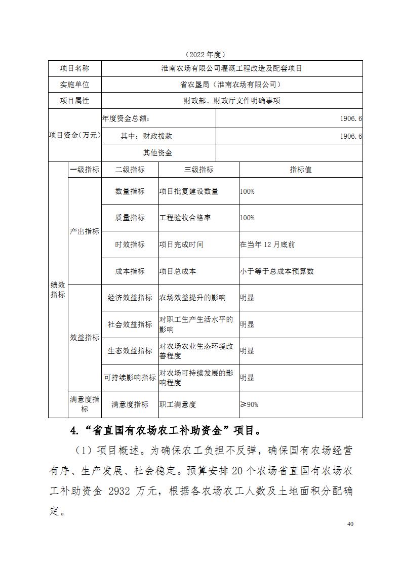
安徽省农垦事业管理局2022年部门预算
发布日期:2022-02-24 来源: 浏览次数:18194
文件下载:
开云手机登录入口:2022年安徽省农垦事业管理局部门预算
上一篇:
开云手机登录入口:安徽省农垦事业管理局2022年二季度省级一般公共预算执行情况
下一篇:
安徽省农垦事业管理局2022年“三公”经费预算